新着情報INFORMATION
2025年10月01日
一般事業主行動計画の公表について
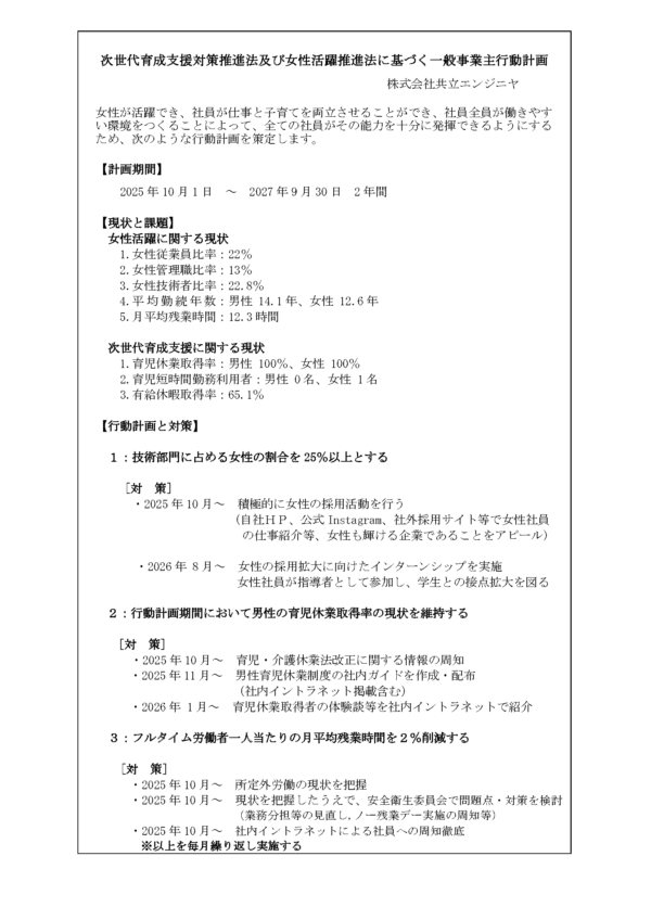
共立エンジニヤでは、「次世代育成支援対策推進法」および「女性活躍推進法」に基づき、
2025年10月1日~2027年9月30日を計画期間とする「一般事業主行動計画」を策定・公表しております。
次世代を担う子どもたちが健やかに育つ環境づくり、そして女性の職業生活における活躍推進に向けて、
具体的な目標を掲げ、継続的な取り組みを進めてまいります。

共立エンジニヤでは、「次世代育成支援対策推進法」および「女性活躍推進法」に基づき、
2025年10月1日~2027年9月30日を計画期間とする「一般事業主行動計画」を策定・公表しております。
次世代を担う子どもたちが健やかに育つ環境づくり、そして女性の職業生活における活躍推進に向けて、
具体的な目標を掲げ、継続的な取り組みを進めてまいります。
